Arti, Tujuan, Jenis, Contoh Studi Kasus

flowchart-8398812-7678377-jpg

 Flowchart atau Bagan alir adalah bagan  (chart) yang menunjukkan alir  (flow) di dalam program atau prosedur sistem secara logika. Bagan alir (flowchart) digunakan terutama untuk alat bantu komunikasi dan untuk dokumentasi.

flowchart-1101029


Pengertian Flowchart

Flowchart adalah penggambaran secara grafik dari langkah-langkah dan urutan-urutan prosedur dari suatu program. Flowchart menolong analis dan programmer untuk memecahkan masalah kedalam segmen-segmen yang lebih kecil dan menolong dalam menganalisis alternatif-alternatif lain dalam pengoperasian.


Flowchart biasanya mempermudah penyelesaian suatu masalah khususnya masalah yang perlu dipelajari dan dievaluasi lebih lanjut.


Tujuan Membuat Flowchart

  • Menggambarkan urutan atau tahapan dari penyelesaian masalah
  • Menggambarkan permasalahan secara sederhana, terurai, rapi dan jelas

Baca Juga Artikel Yang Mungkin Berhubungan : Rumus Kerucut : Volume Luas Permukaan, Tinggi, Dan Gambar


Cara Membuat Flowchart

Dalam pembuatan flowchart tidak ada rumus atau patokan yang bersifat mutlak. Karena flowchart merupakan gambaran hasil pemikiran dalam menganalisa suatu masalah dengan komputer. Sehingga flowchart yang dihasilkan dapat bervariasi antara satu pemrogram dengan pemrogram lainnya.


Namun secara garis besar, setiap pengolahan selalu terdiri dari tiga bagian utama, yaitu;

  1. Input berupa bahan mentah
  2. Proses pengolahan
  3. Output berupa bahan jadi.

Untuk pengolahan data dengan komputer, dapat dirangkum urutan dasar untuk pemecahan suatu masalah, yaitu;

START : Berisi intruksi untuk persiapan peralatan yang di perlukan sebelum menangani pemecahan masalah

READ : Berisi instruksi untuk membaca data dari suatu peralatan input.

PROCESS : Berisi kegiatan yang berkaitan dengan pemecahan persoalan sesuai dengan data yang dibaca.

WRITE  : Berisi instruksi untuk merekam hasil kegiatan ke perlatan output.

END : Mengakhiri kegiatan pengolahan


Bila seorang analis dan programmer akan membuat flowchart, ada beberapa petunjuk yang harus diperhatikan, seperti:

  1. Flowchart digambarkan dari halaman atas ke bawah dan dari kiri kekanan.
  2. Aktivitas yang digambarkan harus didefinisikan secara hati-hati dan definisi ini harus dapat di mengerti oleh pembacanya
  3. Kapan aktivitas dimulai dan berakhir harus ditentukan secara jelas.
  4. Setiap langkah dari aktivitas harus diuraikan dengan menggunakan deskripsi kata kerja
  5. Setiap langkah dari aktivitas harus berada pada urutan yang benar.

  6. Lingkup dan range dari aktifitas yang sedang digambarkan harusditelusuri dengan hati-hati. Percabangan-percabangan yang memotong aktivitas yang sedang digambarkan tidak perlu digambarkan pada flowchart yang sama. Simbol konektor harus digunakan dan percabangannya diletakan pada halaman yang terpisah atau hilangkan seluruhnya bila percabangannya tidak berkaitan dengan sistem.
  7. Gunakan simbol-simbol flowchart yang standar.

Baca Juga Artikel Yang Mungkin Berhubungan : Jaring jaring Balok, Rumus Balok, 54 Gambar Dan Cara Membuat


Jenis Flowchart Dan Artinya

Flowchart terbagi atas 5 jenis, yaitu :

  1. Bagan alir sistem (systems flowchart).
  2. Bagan alir dokumen (document flowchart).
  3. Bagan alir skematik (schematic flowchart).
  4. Bagan alir program (program flowchart).
  5. Bagan alir proses (process flowchart).

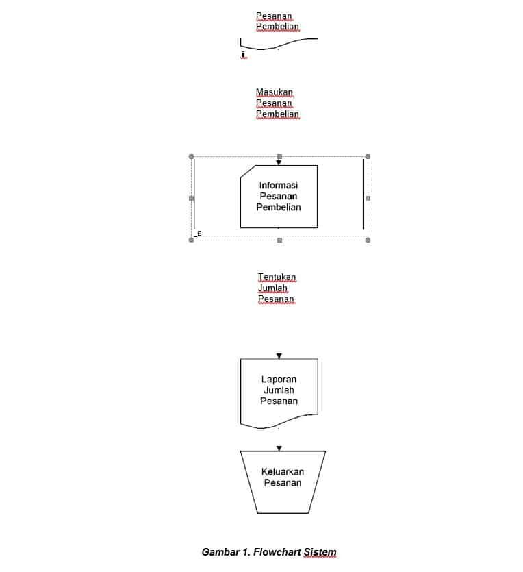
  • FLOWCHART SISTEM ( Bagan alir sistem )

Flowchart Sistem merupakan bagan yang menunjukkan alur kerja atau apa yang sedang dikerjakan di dalam sistem secara keseluruhan dan menjelaskan urutan dari p rosed ur-p rosed ur yang ada di dalam sistem. Dengan kata lain, flowchart ini merupakan deskripsi secara grafik dari urutan prosed ur-p rosed ur yang terkombinasi yang membentuk suatu sistem.


Flowchart Sistem terdiri dari data yang mengalir melalui sistem dan proses yang mentransformasikan data itu. Data dan proses dalam flowchart sistem dapat digambarkan secara online (dihubungkan langsung dengan komputer) atau offline (tidak dihubungkan langsung dengan komputer, misalnya mesin tik, cash register atau kalkulator).


Contoh sederhana untuk flowchart sistem dapat dilihat pada Gambar 1. berikut ini :


Baca Juga Artikel Yang Mungkin Berhubungan : 11 Gambar Jaring Jaring Kubus Dan Pembahasannya Lengkap

contoh-gambar-flowchart-sistem-6088718


  • Flowchart Document ( Bagan alir dokumen )

Flowchart Paperwork menelusuri alur dari data yang ditulis melalui sistem. Flowchart Paperwork sering disebut juga dengan Flowchart Dokumen. Kegunaan utamanya adalah untuk menelusuri alur form dan laporan sistem dari satu bagian ke bagian lain baik bagaimana alur form dan laporan diproses, dicatat dan disimpan.


Gambar 2. menggambarkan suatu contoh flowchart ini mengenai alur pembuatan kartu anggota untuk suatu perpustakaan.

contoh-gambar-document-flowchart-6902033


  • Flowchart Schematic ( Bagan alir skematik )

Flowchart Skematik mirip dengan Flowchart Sistem yang menggambarkan suatu sistem atau prosedur. Flowchart Skematik ini bukan hanya menggunakan simbol-simbol flowchart standar, tetapi juga menggunakan gambar-gambar komputer, peripheral, form-form atau peralatan lain yang digunakan dalam sistem.


Flowchart Skematik digunakan sebagai alat komunikasi antara analis sistem dengan seseorang yang tidak familiar dengan simbol-simbol flowchart yang konvensional. Pemakaian gambar sebagai ganti dari simbol-simbol flowchart akan menghemat waktu yang dibutuhkan oleh seseorang untuk mempelajari simbol abstrak sebelum dapat mengerti flowchart.


Gambar-gambar ini mengurangi kemungkinan salah pengertian tentang sistem, hal ini disebabkan oleh ketidak-mengertian tentang simbol-simbol yang digunakan. Gambar-gambar juga memudahkan pengamat untuk mengerti segala sesuatu yang dimaksudkan oleh analis, sehingga hasilnya lebih menyenangkan dan tanpa ada salah pengertian.


  • Flowchart Program  ( Bagan alir program )

Flowchart Program dihasilkan dari Flowchart Sistem. Flowchart Program merupakan keterangan yang lebih rinci tentang bagaimana setiap langkah program atau prosedur sesungguhnya dilaksanakan. Flowchart ini menunjukkan setiap langkah program atau prosedur dalam urutan yang tepat saat terjadi.


Programmer menggunakan flowchart program untuk menggambarkan urutan instruksi dari program komputer. Analis Sistem menggunakan flowchart program untuk menggambarkan urutan tugas-tugas pekerjaan dalam suatu prosedur atau operasi.


Suatu contoh flowchart program dapat dilihat pada Gambar 3. berikut ini :

contoh-gambar-flowchart-program-6880664
Contoh Gambar Flowchart Program

  • Flowchart Process ( Bagan alir proses )

Flowchart Proses merupakan teknik penggambaran rekayasa industrial yang memecah dan menganalisis langkah-langkah selanjutnya dalam suatu prosedur atau sistem. Flowchart Proses memiliki lima simbol khusus (lihat Gambar4) :


contoh-gambar-flowchart-process-6253093


Flowchart Proses digunakan oleh perekayasa industrial dalam mempelajari dan mengembangkan proses-proses manufacturing. Dalam analisis sistem, flowchart ini digunakan secara efektif untuk menelusuri alur suatu laporan atau form. Pada Gambar 5. menggambarkan suatu contoh flowchart proses.


flowchart-proses-6858131


Simbol Flowchart

Dalam menggambar sebuah flowchart diperlukan simbol-simbol yang representatif agar urutan atau tahapan suatu penyelesaian masalah yang digambarkan dengan flowchart dapat terlihat secara jelas dan mudah dipahami.


Simbol-simbol yang di pakai dalam flowchart dibagi menjadi 3 kelompok :

  1. Flow direction symbols

Simbol ini digunakan untuk menghubungkan simbol satu dengan yang lain dan disebut juga connecting line.

  1. Processing symbols

Simbol ini menunjukan jenis operasi pengolahan dalam suatu proses/prosedur.

  1. Simbol input/output

Simbol yang menunjukkan jenis peralatan yang digunakan sebagai media input atau output.


Berikut Simbol Flowchart Dan Fungsinya

simbol-flowchart-4885660

simbol-flowchart-2-9248487

simbol-flowchart-3-7156464

simbol-flowchart-4-7494971


Contoh Flowchart

  • Contoh Flowchart Menyikat Gigi

contoh-flowchart-menyikat-gigi-2097238

  • Contoh Flowchart Menggoreng telur dadar

Pada bagian studi kasus ini, saya akan menggambarkan flowchart untuk permasalahan yang umum dalam kehidupan sehari-hari dan yang khusus dalam pemrograman :


  1. Menggoreng telur dadar

Pertama, kita memasukkan telur dan garam dalam mangkuk, kemudian mengocoknya sampai rata. Setelah itu, memasukkan minyak goreng dalam wajan dan memasukkan telur tersebut. Telur digoreng dan dibolak-balik sampai matang. telurpun siap disajikan.

contoh-flowchart-menggoreng-telur-dadar-1260471


  1. Program menghitung rata-rata 3 bilangan

Pertama, program meminta inputan 3 bilangan dari user. Kemudian menghitung rata-ratanya dengan cara menjumlahkan ketiga bilangan tersebut dan membaginya dengan 3 atau (bil1+bil2+bil3)/3. Selanjutnya diperoleh hasil rata-rata ketiga bilangan tersebut.

contoh-flowchart-program-menghitung-rata-rata-3-bilangan-5041264


Flowchart dapat disimpulkan Menjadi bagan-bagan yang dapat menyelesai kan suatu masalah serta mempunyai gambar dengan menunjukkan alat media input,output serta proses pengolahan data.


Baca Juga Artikel Yang Mungkin Berhubungan : Definisi dan Jenis Sistem Operasi Terlengkap

DAFTAR PUSTAKA
Mungkin Dibawah Ini yang Kamu Cari

website Pelajaran SD SMP SMA dan Kuliah Terlengkap

Materi pelajaran terlengkap

mata pelajaran
jadwal mata pelajaran mata pelajaran sma jurusan ipa mata pelajaran sd mata pelajaran dalam bahasa jepang mata pelajaran kurikulum merdeka mata pelajaran dalam bahasa inggris mata pelajaran sma jurusan ips mata pelajaran sma
bahasa inggris mata pelajaran
bu ani memberikan tes ujian akhir mata pelajaran ipa
tujuan pemberian mata pelajaran pendidikan kewarganegaraan di sekolah adalah
dalam struktur kurikulum mata pelajaran mulok bersifat opsional. artinya mata pelajaran smp mata pelajaran ipa mata pelajaran bahasa indonesia mata pelajaran ips mata pelajaran bahasa inggris mata pelajaran sd kelas 1
data mengenai mata pelajaran favorit dikumpulkan melalui cara
soal semua mata pelajaran sd kelas 1 semester 2 mata pelajaran smk mata pelajaran kelas 1 sd mata pelajaran matematika mata pelajaran ujian sekolah sd 2022
bahasa arab mata pelajaran mata pelajaran jurusan ips mata pelajaran sd kelas 1 2021 mata pelajaran sbdp mata pelajaran kuliah mata pelajaran pkn
bahasa inggrisnya mata pelajaran mata pelajaran sma jurusan ipa kelas 10 mata pelajaran untuk span-ptkin mata pelajaran ppkn mata pelajaran ips sma mata pelajaran tik
nama nama mata pelajaran dalam bahasa inggris mata pelajaran pkn sd mata pelajaran mts mata pelajaran pjok
nama nama mata pelajaran dalam bahasa arab mata pelajaran bahasa inggrisnya mata pelajaran bahasa arab
seorang pengajar mata pelajaran akuntansi di sekolah berprofesi sebagai
nama mata pelajaran dalam bahasa jepang
hubungan bidang studi pendidikan kewarganegaraan dengan mata pelajaran lainnya
dalam struktur kurikulum mata pelajaran mulok bersifat opsional artinya mata pelajaran dalam bahasa arab
tujuan mata pelajaran seni rupa adalah agar siswa

You May Also Like

About the Author: Hack Adm

Tinggalkan Balasan

Alamat email Anda tidak akan dipublikasikan. Ruas yang wajib ditandai *